91. NEKfla: A Novel Biosensor Based on Fluorescence Resonance Energy Transfer for Early Detection of NEK7-NLRP3 Interactions Preceding Inflammasome Assembly manuscript in preparation. Ahn, S.; Suh, J.-S.; Jang, Y.; Choi, G.; Han, K.; Lee, Y.; Lee, D.; Song, C.; Go, J.; Kim, M.; Lee, J.; Yun, H.*; Kim, T.-J.* |
|
|
|
|
|||||
90.Traversing the Regioselectivity of Intermolecular Pericyclic Aryne Reactions: Total Syntheses of Laetevirenol A and Isoampelopsin D submitted. Nguyen, L. H.; Kim, S.; Kim, J.; Kim, E.; Ha, S.; Jeong, M.; Chung, K. W.; Kim, Y.; Lee, S.; Yun, H.* |
|
|
|
|
|
|
|
|
|
89. Modular Access to 1-Benzylidene-1H-indenes: Syntheses and Anticancer Activities of Sulindac and Its Derivatives submitted. Yoon, M.†; Lee, Y. H.†; Kang, S.; Lee, H.; Lee, J.; Suh, J.; Jeong, M.; Lim, C.; Kim, T.-J.*; Choi, J. H.*; Yun, H.* |
|
|
|
|
|||||
88. Real-Time Visualization of Isoform-Specific RAF–KRAS Interactions Using Hybrid Biosensors Advanced Science 2026, in revision. Go, J.-M.; Lee, D.; Kim, M.; Han, K.; Choi, G.; Song, C.; Ahn, S.; Lee, Y.; Lee, J.; Wang, Y.; Suh, J.*; Yun, H.*; Kim, T.-J.* |
|
|
|
|
|||||
87. EK-16005, a 2-anilinopyrimidine derivative, inhibits breast cancer progression by regulating myeloid-derived suppressor cells BMB Reports 2026, in press. Eum, D.-Y.†; Tran, C. S.†; Kim, J.†; Jeong, M.-S.; Park, S. Y.; Jo, J.; Lee, C.; Lee, Y. J.; Jung, S.; Lee, G.; Lee, S. R.; Choi, S. H.; Heo, K.; Yun, H.*; Choi, Y.-J.* |
|
|
|
|
|
|
|
|
|
86. Physiologically based pharmacokinetic modeling for umbelliferone in rats and humans: impact of extrahepatic phase II metabolism and hepatic/gut first-pass extraction on oral bioavailability and systemic disposition Journal of Pharmaceutical Investigation 2026, 56, 185–202. LINK Kong, J.-S.; Seo, S.-W.; Kim, T.; Moon, H. R.; Yoo, J.-W.; Kim, M.-S.; Yun, H.; Hwang, S.; Hwang, E. T.; Jung, Y.; Yoon, I.-S. |
|
|
|
|
|
|
|
|
|
85. Echinochrome A inhibits epithelial‒mesenchymal transition and induces cell death mediated by DNA damage in human triple-negative breast cancer cells Journal of Functional Foods 2025, 133, 106996. LINK Park, S. Y.†; Jeong, M.-S.†; Tran, C. S.†; Lee, J.; Eum, D.-Y.; Jung, S.; Vasileva, E. A.; Lee, S. R.; Kim, H. K.; Mishchenko, N. P.; Han, J.; Choi, Y.-J.; Choi, S. H.*; Yun, H.*; Heo, K.* |
|
|
|
|
|||||
84. A Novel Squaramide Derivative, HR-19011, Induces the Integrated Stress Response via the HRI-eIF2α-ATF4 Pathway, Effectively Inhibiting Hematologic Malignancies Molecular Cancer Therapeutics 2025, 24, 1546–1560. LINK Kim, M.-J.†; Kwak, J.†; Kim, H. S.; Han, J.; Kang, J. A.; Jo, J.; Kim, J.; Kim, D.-J.; Lee, H. S.; Yun, H.*; Jeong, J.-Y.* |
|
|
|
|
|||||
83. Hepatic miR-93 promotes the pathogenesis of metabolic dysfunction-associated steatotic liver disease by suppressing SIRT1 Metabolism−Clinical and Experimental 2025, 169, 156266. LINK Lee, Y. H.†; Lee, J.†; Jeong, J.†; Park, K.†; Baik, B.; Kwon, Y.; Kim, K.; Khim, K. W.; Ji, H.; Lee, J. Y.; Kim, K.; Kim, J. W.; Dao, T.; Kim, M.; Lee, T. Y.; Yang, Y. R.; Yoon, H.; Ryu, D.; Hwang, S.; Lee, H.; Nam, D.; Kim, W. K.; Park, N. H.*; Yun, H.*; Choi, J. H.* |
|
|
|
||||||
82. On-site sol-gel-sol transition of alginate enables reversible shielding/deshielding of tumor cell-activated nanoconjugates for precise local colorectal cancer therapy Chemical Engineering Journal 2025, 505, 158935. LINK Lee, J.; Kim, J.; Kwak, D.; Kim, H.; Ullah, M.; Kim, M. C.; Hyun, K.; Lee E. H.; Yun, H.; Jung, Y.; Yoo, J.-W. |
|
|
|||||||
81. Discovery of N-Aryl-N′-[4-(aryloxy)cyclohexyl]squaramide-based Inhibitors of LXR/SREBP-1c Signaling Pathway Ameliorating Steatotic Liver Disease: Navigating the Role of SIRT6 Activation Journal of Medicinal Chemistry 2024, 67, 17608–17628. (Supplementary Cover) LINK Nguyen, L. H.†; Cho, Y. E.†; Kim, S.; Kim, Y.; Kwak, J.; Suh, J.-S.; Lee, J.; Son, K.; Kim, M.; Jang, E. S.; Song, N.; Choi, B.; Kim, J.; Tak, Y.; Hwang, T.; Jo, J.; Lee, E.-W.; Kim, S.-B.; Kim, S.; Kwon, O.-B.; Kim, S.; Lee, S. R.; Lee, H.; Kim, T.-J.*; Hwang, S.*; Yun, H.*
|
|
||||||||
80. NRF2 Activation by AR-20007 Preserves Renal Tubular Epithelial Cells from Antimycin A-Induced Cell Death via Glutathione Metabolism Regulation Biological and Pharmaceutical Bulletin 2024, 47, 1557–1564. LINK Yoo, J.†; Jo, J.†; Ha, S.; Kwak, J.; Kim, M.-J.; Kim, J.; Lee, H.; Kim, D.; Kim, B. M.; Kim, J.; Yun, H.; Koh, M.; Chung, K. W. |
|||||||||
79. Designing a Novel Temperature- and Noncanonical Amino Acid-Controlled Biological Logic Gate in Escherichia coli ACS Synthetic Biology 2024, 13, 2587–2599. LINK Choi, J.; Ahn, J.; Bae, J.; Yoon, M.; Yun, H.; Koh, M.
|
|||||||||
78. Regulatory role of Echinochrome A in cancer-associated fibroblast-mediated lung cancer cell migration Toxicological Research 2024, 40, 409–419. LINK Eum, D.-Y.†; Lee, C.†; Tran, C. S.†; Lee, J.; Park, S. Y.; Jeong, M.-S.; Jin, Y.; Shim, J. W.; Lee, S. R.; Koh, M.; Vasileva, E. A.; Mishchenko, N. P.; Park, S.-J.; Choi, S. H.; Choi, Y. J.*; Yun, H.*; Heo, K.* |
|||||||||
77. Rapid Access to cis-1,3-Dialkylindanes: Asymmetric Formal Syntheses of epi-Mutisianthol and epi-Jungianol Synthesis 2024, 56, 1401–1406. LINK Tran, C. S.†; Yoon, M.†; Le, L. D.; Kim, S.; Kim, H.; Kim, J.; Nguyen, L. H.; Koh, M.*; Yun, H.*
|
|||||||||
76. AM-18002, a derivative of natural anmindenol A, enhances radiosensitivity in mouse breast cancer cells Plos One 2024, 19, e0296989. LINK Eum D.-Y.†; Jeong, M.†; Park, S.-Y.†; Kim, J.; Jin, Y.; Jo, J.; Shim, J.-W.; Lee, S. R.; Park, S.-J.; Heo, K.; Yun, H.*; Choi, Y.-J.* |
|||||||||
75. Synthesis of Benzo[a]fluorene, Benzo[c]fluorene, and Benzo[j]fluoranthene via a Lewis Acid-Catalyzed Prins-Type Cycloaromatization: Application to the Total Synthesis of Viridistratin A Advanced Synthesis & Catalysis 2024, 336, 390–395. (Front Cover) LINK Jeong, M.†; Yoon, M.†; Nguyen, L. H.†; Kim, S.; Han, J.; Tran, C. S.; Kim, J.; Jo, J.; Jung, Y.-S.; Yoo, J.-W.; Yun, H.*
|
|||||||||
74. Amelioration of Astrocyte-Mediated Neuroinflammation by EI-16004 Confers Neuroprotection in an MPTP-induced Parkinson’s Disease Model NeuroMolecular Medicine 2024, 26, 1. LINK Kim, J.; Lee, S.; Hong, D. G.; Yang, S.; Tran, C. S.; Kwak, J.; Kim, M.-J.; Rajarathinam, T.; Chung, K. W.; Jung, Y.-S.; Ishigami, A.; Chang, S.-C.; Lee, H.; Yun, H.; Lee, J. |
|||||||||
73. Synergistic solvation effect and modeling of itraconazole solubility in eight binary mixtures (dichloromethane and chloroform + primary alcohol) at the range of 288.15 K to 308.15 K Journal of Chemical Thermodynamics 2023, 185, 107115. LINK Lee, S.-K.; Ha, E.-S.; Park, H.; Jeong, J.-S.; Kim, J.-S.; Baek, I.-h.; Yoon, I.-S.; Yun, H.; Yoo, J.-W.; Moon, H. R.; Kim, M.-S. |
|||||||||
72. Identification of a novel class of cortisol biosynthesis inhibitors and its implications in a therapeutic strategy for hypercortisolism Life Sciences 2023, 325, 121744. LINK Kim, S. H.; Son, G. H.; Seok, J. Y.; Chun, S. K.; Yun, H.; Jang, J.; Suh, Y.-G.; Kim, K.; Jung, J.-W.; Chung. S.
|
|||||||||
71.Optimization of 3-aminotetrahydrothiophene 1,1-dioxides with improved potency and efficacy as non-electrophilic antioxidant response element (ARE) activators Bioorganic & Medicinal Chemistry Letters 2023, 89, 129306. LINK Jo, J.†; Kim, J.†; Ibrahim, L.; Kumar, M.; Iaconelli, J.; Tran, C. S.; Moon, H. R.; Jung, Y.; Wiseman, R. L.; Lairson, L. L.; Chatterjee, A. K.; Bollong, M. J.*; Yun, H.*
|
|||||||||
70. Physicochemical characterization and phase II metabolic profiling of echinochrome A, a bioactive constituent from sea urchin, and its physiologically based pharmacokinetic modeling in rats and humans Biomedicine & Pharmacotherapy 2023, 162, 114589. LINK Han, D.-G.†; Kwak, J.†; Choi, E.; Seo, S.-W.; Vasileva, E. A.; Mishchenko, N. P.; Fedoreyev, S. A.; Stonik, V. A.; Kim, H. K.; Han, J.; Byun, J. H.; Jung, I. H.; Yun, H.*; Yoon, I.-S.* |
|||||||||
69. Bacteria-Adhesive Nitric Oxide-Releasing Graphene Oxide Nanoparticles for MRPA-Infected Wound Healing Therapy ACS Applied Materials & Interfaces 2022, 14, 50507–50519. LINK Cao, J.; Hlaing, S. P.; Lee, J.; Kim, J.; Lee, E. H.; Kang, S. H.; Hong, S. W.; Yoon, I.-S.; Yun, H.; Jung, Y.; Yoo, J.-W.
|
|||||||||
68. Hyaluronic Acid-Conjugated PLGA Nanoparticles Alleviate Ulcerative Colitis via CD44-Mediated Dual Targeting to Inflamed Colitis Tissue and Macrophages Pharmaceutics 2022, 14, 2118. LINK Hlaing, S. P.; Cao, J.; Lee, J.; Kim, J.; Saparbayeva, A.; Kwak, D.; Kim, H.; Hwang, S.; Yun, H.; Moon, H. R.; Jung, Y.; Yoo, J.-W.
|
|||||||||
67. A bioisosteric approach to the discovery of novel N-aryl-N′-[4-(aryloxy)cyclohexyl]squaramide-based activators of eukaryotic initiation factor 2 alpha (eIF2α) phosphorylation European Journal of Medicinal Chemistry 2022, 239, 114501. LINK Kwak, J.†; Kim, M.-J.†; Kim, S.; Park, G.-B.; Jo, J.; Jeong, M.; Kang, S.; Moon, S.; Bang, S.; An, H.; Hwang, S.; Kim, M.-S.; Yoo, J.-W.; Moon, H. R.; Chang, W.; Chung, K. W.; Jeong, J.-Y.*; Yun, H.*
|
|||||||||
66. A Novel Class of Potent Anti-Tyrosinase Compounds with Antioxidant Activity, 2-(Substituted phenyl)-5-(trifluoromethyl)benzo[d]thiazoles: In Vitro and In Silico Insights Antioxidants 2022, 11, 1375. LINK Hwang, Y.; Lee, J.; Jung H. J.; Ullah, S.; Ko, J.; Jeong, Y.; Park, Y. J.; Kang, M. K.; Yun, H.; Kim, M.-S.; Chun, P.; Chung, H. Y.; Moon, H. R.
|
|||||||||
65. Aryl hydrocarbon receptor-targeted therapy of CD4+ T-cell-mediated idiopathic pneumonia syndrome in mice Blood 2022, 139, 3325–3339. LINK Lee, S.-M.; Kim, C. E.; Park, H. Y.; Yoon, E. H.; Won, H. J.; Ahn, J. M.; Nguyen, N. Z. N.; Kim, M.; Jang, W. H.; Lee, W. S.; Kang, M. S.; Jeong, M.; Yun, H.; Park, S.; Wu, S.; Kim, D. H.; Kwon, B.; Seo, S.-K.
|
|||||||||
64. RKIP Induction Promotes Tumor Differentiation via SOX2 Degradation in NF2-Deficient Conditions Molecular Cancer Research 2022, 20, 412. LINK Cho, J.-H.†; Park, S.†; Kim, S.†; Kang, S.-M.; Woo, T.-G.; Yoon, M.-H.; Lee, H.; Jeong, M.; Park, Y. H.; Kim, H.; Han, Y. T.; Suh, Y.-G.; Kim, B.-H.; Kwon, Y.; Yun, H.*; Park, B.-J.* |
|||||||||
63. Exfoliated bentonite/alginate nanocomposite hydrogel enhances intestinal delivery of probiotics by resistance to gastric pH and on-demand disintegration Carbohydrate Polymers 2021, 272, 118462. LINK Kim, J.; Hlaing, S. P.; Lee, J.; Saparbayeva, A.; Kim, S.; Hwang, D. S.; Lee, E. H.; Yoon, I.-S.; Yun, H.; Kim, M.-S.; Moon, H. R.; Jung, Y.; Yoo, J.-W.
|
|||||||||
62. Eletrophilic Chemistry of Tranilast Is Involved in Its Anti-Colitic Activity via Nrf2-HO-1 Pathway Activation Pharmaceuticals 2021, 14, 1092. LINK Jeong, S.; Kang, C.; Park, S.; Ju, S.; Yoo, J.-W.; Yoon, I.-S.; Yun, H.; Jung, Y. |
|||||||||
61. Role of Neutrophils in the Pathogenesis of Nonalcoholic Steatohepatitis Frontiers in Endocrinology 2021, 12, 751802. LINK Hwang, S.†; Yun, H.†; Moon, S.†; Cho, Y. E.; Gao, B.
|
|||||||||
60. Macrosphelide A Exhibits a Specific Anti-Cancer Effect by Simultaneously Inactivating ENO1, ALDOA, and FH Pharmaceuticals 2021, 14, 1060. LINK Song, K.; Rajasekaran, N.; Chelakkot, C.; Lee, H. S.; Paek, S.-M.; Yang, H.; Jia, L.; Park, H. G.; Son, W. S.; Kim, Y.-J.; Choi, J.-S.; Min, J. H.; Suh, Y.-G.; Yun, H.*; Shin, Y. K.*
|
|||||||||
59. Novel Anti-Melanogenic Compounds, (Z)-5-(Substituted Benzylidene)-4-thioxothiazolidin-2-one Derivatives: In Vitro and In Silico Insights Molecules 2021, 26, 4963. LINK Choi, H.; Ryu, I. Y.; Choi, I.; Ullah, S.; Jung, H. J.; Park, Y.; Jeong, Y.; Hwang, Y.; Hong, S.; Yoon, I.-S.; Yun, H.; Kim, M.-S.; Yoo, J.-W.; Jung, Y.; Chun, P.; Moon, H. R.
|
|||||||||
58. A PSMA-targeted bispecific antibody for prostate cancer driven by a small-molecule targeting ligand Science Advances 2021, eabi8193. LINK Lee, S. C.; Ma, J. S. Y.; Kim, M. S.; Laborda, E.; Choi, S.-H.; Hampton, E. N.; Yun, H.; Nunez, V.; Muldong, M. T.; Wu, C. N.; Ma, W.; Kulidjian, A. A.; Kane, C. J.; Klyushnichenko, V.; Woods, A. K.; Joseph, S.; Petrassi, M.; Wisler, J.; Li, J.; Jamieson, C. A. M.; Schultz, P. G.; Kim, C. H.; Young, T.S.
|
|||||||||
57. Tumor-Penetrable Nitric Oxide-Releasing Nanoparticles Potentiate Local Antimelanoma Therapy ACS Applied Materials & Interfaces 2021, 13, 30383–30396. LINK Lee, J.; Hlaing, S. P.; Hasan, N.; Kwak, D.; Kim, H.; Cao, J.; Yoon, I.-S.; Yun, H.; Jung Y.; Yoo, J.-W.
|
|||||||||
56. Assessment of Metabolic Interaction between Repaglinide and Quercetin via Mixed Inhibition in the Liver: In Vitro and In Vivo Pharmaceutics 2021, 13, 782. LINK Kim, J.-M.; Seo, S.-W.; Han, D.-G.; Yun, H.*; Yoon, I.-S.*
|
|||||||||
55. Switchable CAR-T Cells Outperformed Traditional Antibody-Redirected Therapeutics Targeting Breast Cancers ACS Synthetic Biology 2021, 10, 1176–1183. LINK Cao, Y. J.; Wang, X.; Wang, Z.; Zhao, L.; Li, S.; Zhang, Z.; Wei, X.; Yun, H.; Choi, S.-h.; Liu, Z.; Zhao, L.; Kazane, S. A.
|
|||||||||
54. Estrogenic activity of ethyl gallate and its potential use in hormone replacement therapy Bioorganic & Medicinal Chemistry Letters 2021, 40, 127919. LINK Lee, H.; Lee, S.; Baek, J. Y.; Seo, C.-S.; Yun, H.; Kim, S.-N.; Kang, K. S.; Choi, Y.-K.
|
|||||||||
53. Discovery and optimization of novel 3-benzyl-N-phenyl-1H-pyrazole-5-carboxamides as bifunctional antidiabetic agents stimulating both insulin secretion and glucose uptake European Journal of Medicinal Chemistry 2021, 217, 113325. LINK Jo, J.†; Lee, D.†; Park, Y. H.; Choi, H.; Han, J.; Park, D. H.; Choi, Y.-K.; Kwak, J.; Yang, M.-K.; Yoo, J.-W.; Moon, H. R.; Geum, D.; Kang, K. S.*; Yun, H.*
|
|||||||||
52. Recent advances in development of hetero-bivalent kinase inhibitors European Journal of Medicinal Chemistry 2021, 216, 113318. LINK Lee, S.†; Kim, J.†; Jo, J.; Chang, J. W.; Sim, J.*; Yun, H.*
|
|||||||||
51. A molecular design towards sulfonyl aza-BODIPY based NIR fluorescent and colorimetric probe for selective cysteine detection RSC Advances 2021, 11, 10154–10158. LINK Pham, T. C.; Choi, Y.; Bae, C.; Tran, C. S.; Kim, D.; Jung, O.-S.; Kang, Y.-C.; Seo, S.; Kim, H. S.; Yun, H.*; Zhou, X.*; Lee, S.*
|
|||||||||
50. A New Julia-Kocienski Reagent for Convenient Access to the 2-Naphthylmethyl Vinyl Ethers Organic Preparations and Procedures International 2021, 53, 200–205. LINK Jeong, M.†; Kang S.†; Torikai K.; Lee, S.*; Yun, H.*
|
|||||||||
49. Discovery and SAR studies of 3-amino-4-(phenylsulfonyl)tetrahydrothiophene 1,1-dioxides as non-electrophilic antioxidant response element (ARE) activators Bioorganic Chemistry 2021, 108, 104614. LINK Jo, J.†; Ibrahim, L.†; Iaconelli, J.; Kwak, J.; Kumar, M.; Jung, Y.; Lairson, L. L.; Chatterjee, A. K.; Schultz, P. G.; Bollong, M. J.*; Yun, H.*
|
|||||||||
48. A sensitive HPLC-FLD method for the quantification of alpelisib, a novel 2 phosphatidylinositol 3-kinase inhibitor, in rat plasma: Drug metabolism and pharmacokinetic evaluation in vitro and in vivo Journal of Chromatography B 2021, 1163, 122508. LINK Seo, S.-W.; Kim, J.-M.; Han, D.-G.; Geum, D.; Yun, H.*; Yoon, I.-S.*
|
|||||||||
47. SAR optimization studies on a novel series of 2-anilinopyrimidines as selective inhibitors against triple-negative breast cancer cell line MDA-MB-468 Bioorganic & Medicinal Chemistry Letters 2019, 29, 126752. LINK Jo, J.†; Kim, H.†; Oh, J. Y.†; Kim, S.; Park, Y. H.; Choi, H.; Jeong, J.-Y.; Jung, Y.-S.*; Yun, H.*
|
|||||||||
46. Divergent Synthetic Route to Oxidized Benzofulvene Sesquiterpenoids: Protecting-Group-Free Total Synthesis of Nicotianasesterpenes A, B and a Polygonum Sesquiterpenoid European Journal of Organic Chemistry 2019, 6714–6719. LINK Jeong, M.; Lee, H.; Kim, G.; Jo, J.; Chang, J. W.; Jung, J. H.; Suh, Y.-G.; Yun, H.*
|
|||||||||
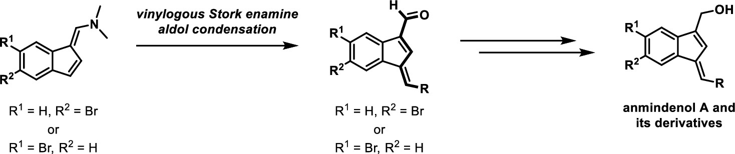
45. Total Synthesis of Anmindenol A and Its Application to the Design, Synthesis, and Biological Evaluation of Derivatives Thereof Journal of Organic Chemistry 2019, 84, 10953–10961. LINK Jo, J.†; Jeong, M.†; Ahn, J.-S.; Akter, J.; Kim, H.-S.; Suh, Y.-G.; Yun, H.*
|
|||||||||
44. Asymmetric and Reduced Xanthene Fluorophores: Synthesis, Photochemical Properties, and Application to Activatable Fluorescent Probes for Detection of Nitroreductase Molecules 2019, 24, 3206. LINK More, K. N.; Lim, T.-H.; Kang, J.; Yun, H.; Yee, S.-T.; Chang, D.-J.
|
|||||||||
43. Pharmacokinetic Evaluation of Metabolic Drug Interactions between Repaglinide and Celecoxib by Bioanalytical HPLC Method for Their Simultaneous Determination with Fluorescence Detection Pharmaceutics 2019, 11, 382. LINK Han, D.-G.†; Kwak, J.†; Seo, S.-W.; Kim, J.-M.; Yoo, J.-W.; Jung, Y.; Lee, Y.-H.; Kim, M.-S.; Jung, Y.-S.; Yun, H.*; Yoon, I.-S.*
|
|||||||||
42. A novel high-performance liquid chromatographic method combined with fluorescence detection for determination of ertugliflozin in rat plasma: Assessment of pharmacokinetic drug interaction potential of ertugliflozin with mefenamic acid and ketoconazole Journal of Chromatography B 2019, 1122-1123, 49–57. LINK Han, D.-G.; Yun, H.*; Yoon, I.-S.*
|
|||||||||
41. Dual effects of isoflavonoids from Pueraria lobata roots on estrogenic activity and anti-proliferation of MCF-7 human breast carcinoma cells Bioorganic Chemistry 2019, 83, 135–144. LINK Ahn, S.-Y.; Jo, M. S.; Lee, D.; Baek, S.-E.; Baek, J.; Yu, J. S.; Jo, J.; Yun, H.; Kang, K. S.; Yoo, J.-E.; Kim, K. H.
|
|||||||||
40. Discovery and SAR studies of novel 2-anilinopyrimidine-based selective inhibitors against triple-negative breast cancer cell line MDA-MB-468 Bioorganic & Medicinal Chemistry Letters 2019, 29, 62–65. LINK Jo, J.; Kim, S. H.; Kim, H.; Jeong, M.; Kwak, J.-H.; Han, Y. T.; Jeong, J.-Y.; Jung, Y.-S.*; Yun, H.*
|
|||||||||
39. Multiple Combination of Angelica gigas Extract and Mesenchymal Stem Cells Enhances Therapeutic Effect Biological & Pharmaceutical Bulletin 2018, 41, 1748–1756. LINK Kim, R.; Kim, P.; Lee, C. Y.; Lee, S.; Yun, H.; Lee, M. Y.; Kim, J.; Baek, K.; Chang, W.
|
|||||||||
38. A metabolite-derived protein modification integrates glycolysis with KEAP1-NRF2 signaling Nature 2018, 562, 600–604. LINK Bollong. M. J.; Lee G.; Coukos, J. S.; Yun, H.; Zambaldo, C.; Chang, J. W.; Chin, E. N.; Ahmad, I.; Chatterjee, A. K.; Lairson, L. L.; Schultz, P. G.; Moellering, R. E.
|
|||||||||
37. Recent Advances in Synthesis of 4-Arylcoumarins Molecules 2018, 23, 2417. LINK Jung, J.-W.; Kim, N.-J.; Yun, H.*; Han, Y. T.*
|
|||||||||
36. Salvia miltiorrhiza enhances the survival of mesenchymal stem cells under ischemic conditions Journal of Pharmacy and Pharmacology 2018, 70, 1228–1241. LINK Kim R.; Lee, S.; Lee, C. Y.; Yun, H.; Lee, H.; Lee, M. Y.; Kim, J.; Jeong, J.-Y.; Baek, K.; Chang, W. |
|||||||||
35. Beneficial effects of Cirsium japonicum var. maackii on menopausal symptoms in ovariectomized rats Food & Function 2018, 9, 2480–2489. LINK Park J. Y.†; Yun, H.†; Jo, J.; Baek, J. Y.; Lee, S. C.; Choi, Y. J.; Shim, J. S.; Choi, H. J.; Lee, S.; Kang, K. S.
|
|||||||||
34. Asymmetric Total Synthesis of (+)-(3E)-Pinnatifidenyne via Abnormally Regioselective Pd(0)-Catalyzed Endocyclization Journal of Organic Chemistry 2018, 83, 1997–2005. LINK Kim, H. S.; Kim, T.; Ahn, J.; Yun, H.; Lim, C.; Jang, J.; Sim, J.; An, H.; Surh, Y.-J.; Lee, J.; Suh, Y.-G.
|
|||||||||
33. An Improved C-Deglycosylation of Mangiferin to Norathyriol Organic Preparations and Procedures International 2018, 50, 91–94. LINK Ahn, S.; Yun, H.*; Han, Y. T.* |
|||||||||
32. Stereoselective Synthesis of 1,4,5-Tri-cis-guaiane Sesquiterpene: First Total Synthesis of (-)-Dendroside C Aglycon Organic Letters 2018, 20, 586–589. LINK Sim, J.; Park, H.; Lim, J.; Yoon, I.; Lim, C.; An, H.; Yun, H.; Choi, H. J.; Suh, Y.-G.
|
|||||||||
31. Total synthesis of (+)-brasilenyne via concise construction of an oxonane framework containing a 1,3-cis,cis-diene Chemical Communications 2018, 54, 467–470. LINK Lim, C.; Ahn, J.; Sim, J.; Yun, H.; Hur, J.; An, H.; Jang, J.; Lee, S.; Suh, Y.-G.
|
|||||||||
30. Asymmetric Total Synthesis of (+)-Intricenyne via an Endocyclization Route to Oxocane Skeleton Organic Letters 2017, 19, 6642–6645. LINK Ahn, J.; Lim, C.; Yun, H.; Kim, H. S.; Kwon, S.; Lee, J.; Lee, S.; An, H.; Park, H.-g.; Suh, Y.-G.
|
|||||||||
29. Inhibition of acute lethal pulmonary inflammation by the IDO-AhR pathway Proceedings of the National Academy of Sciences of the United States of America 2017, 114, E5881–E5890. LINK Lee, S.-M.; Park, H. Y.; Suh, Y.-S.; Yoon, E. H.; Kim, J.; Jang, W. H.; Lee, W.-S.; Park, S.-G.; Choi, I.-W.; Choi, I.; Kang, S.-W.; Yun, H.; Teshima, T.; Kwon, B.; Seo, S.-K.
|
|||||||||
28. Recent Advances in Substrate-Controlled Asymmetric Cyclization for Natural Product Synthesis Molecules 2017, 22, 1069. LINK Jo, J.; Kim, S.-H.; Han, Y. T.; Kwak, J.-H.; Yun, H.*
|
|||||||||
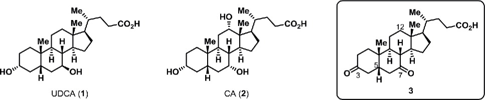
27. Concise and Efficient Synthesis of 3,7-Dioxo-5β-cholanic Acid via C3,C7-Selective Ketal Protection Organic Preparations and Procedures International 2017, 49, 163–168. LINK Han, Y. T.; Yun, H.*
|
|||||||||
26. Recent Advances in Substrate-Controlled Asymmetric Induction Derived from Chiral Pool α-Amino Acids for Natural Product Synthesis Molecules 2016, 21, 951. LINK Paek, S.-M.; Jeong, M.; Jo, J.; Heo, Y. M.; Han, Y. T.; Yun, H.*
|
|||||||||
25. Design of Switchable Chimeric Antigen Receptor T Cells Targeting Breast Cancer Angewandte Chemie International Edition 2016, 55, 7520–7524. LINK Cao, Y; Rodgers, D. T.; Du, J.; Ahmad, I.; Hampton, E. N.; Ma, J. S. Y.; Mazagova, M.; Choi, S.-h.; Yun, H. Y.; Xiao, H.; Yang, P.; Luo, X.; Lim, R. K. V.; Pugh, H. M.; Wang, F.; Kazane, S. A.; Wright, T. M.; Kim, C. H.; Schultz, P. G.; Young, T. S.
|
|||||||||
24. Divergent synthetic route to new cyclopenta[c]pyran iridoids: syntheses of jatamanin A, F, G and J, gastrolactone and nepetalactone Organic & Biomolecular Chemistry 2016, 14, 1244–1251. LINK Sim, J.; Yoon, I.; Yun, H.; An, H.; Suh, Y.-G.
|
|||||||||
23. Versatile strategy for controlling the specificity and activity of engineered T cells Proceedings of the National Academy of Sciences of the United States of America 2016, 113, E450–E458. LINK Ma, J. S. Y.; Kim, J. Y.; Kazane S. A.; Choi, S.-h.; Yun, H. Y.; Kim, M. S.; Rodgers, D. T.; Pugh, H. M.; Singer O.; Sun, S. B.; Fonslow, B. R.; Kochenderfer, J. N.; Wright, T. M.; Schultz, P. G.; Young, T. S.; Kim, C. H.; Cao, Y. |
|||||||||
22. A Practical and Eco-friendly Synthesis of Oxo-bile Acids Organic Preparations and Procedures International 2016, 48, 55–61. LINK Han, Y. T.; Yun, H.*
|
|||||||||
21. A Small Molecule Inhibits Deregulated NRF2 Transcriptional Activity in Cancer ACS Chemical Biology 2015, 10, 2193–2198. LINK Bollong, M. J.; Yun, H.; Sherwood, L.; Woods, A. K.; Lairson, L. L.; Schultz, P. G.
|
|||||||||
20. Synthesis and Synthesis-Based Structural Elucidation of (-)-Macrosphelides J and K Heterocycles 2015, 91, 970–988. LINK An, H.; Kim, S.-H.; Kim, H.; Kim, K.; Sim, J.; Jang, J.; Paek, S.-M.; Suh, Y.-G.; Yun, H.*
|
|||||||||
19. Redirection of Genetically Engineered CAR-T Cells Using Bifunctional Small Molecules Journal of the American Chemical Society 2015, 137, 2832–2835. LINK Kim, M. S.†; Ma, J. S. Y.†; Yun, H.†; Cao, Y.; Kim, J. Y.; Chi, V.; Wang, D.; Woods, A.; Sherwood, L.; Caballero, D.; Gonzalez, J.; Schultz, P. G.; Young, T. S.; Kim, C. H.
|
|||||||||
18. Design and synthesis of a macrosphelide A-biotin chimera Organic & Biomolecular Chemistry 2014, 12, 7127–7135. LINK Yun, H.; Sim, J.; An, H.; Lee, J.; Lee, H. S.; Shin, Y. K.; Paek, S.-M.; Suh, Y.-G.
|
|||||||||
17. Identification and Validation of Cryptochrome Inhibitors That Modulate the Molecular Circadian Clock ACS Chemical Biology 2014, 9, 703–710. LINK Chun, S. K.; Jang, J.; Chung, S.; Yun, H.; Kim, N.-J.; Jung, J.-W.; Son, G. H.; Suh, Y.-G.; Kim, K.
|
|||||||||
16. Glucal-conjugated sterols as novel vascular leakage blocker: Structure-activity relationship focusing on the C17-side chain European Journal of Medicinal Chemistry 2014, 75, 184–194. LINK Kim, K.; Maharjan, S.; Lim, C.; Kim, N.-J.; Agrawal, V.; Han, Y. T.; Lee, S.; An, H.; Yun, H.; Choi, H.-J.; Kwon, Y.-G.; Suh, Y.-G.
|
|||||||||
15. Bispecific small molecule-antibody conjugate targeting prostate cancer Proceedings of the National Academy of Sciences of the United States of America 2013, 110, 17796–17801. LINK Kim, C. H.; Axup, J. Y.; Lawson, B. R.; Yun, H.; Tardif, V.; Choi, S. H.; Zhou, Q.; Dubrovska, A.; Biroc, S. L.; Marsden, R.; Pinstaff, J.; Smider, V. V.; Schultz, P. G. |
|||||||||
14. Synthesis of 5,6-dihydrophenanthridines via N,O-acetal TMS ethers Tetrahedron Letters 2013, 54, 5167–5171. LINK Lee, W.-I.; Jung, J.-W.; Jang, J.; Yun, H.; Suh, Y.-G.
|
|||||||||
13. Heterocycle-linked Phenylbenzyl Amides as Novel TRPV1 Antagonists and Their TRPV1 Binding Modes: Constraint-Induced Enhancement of In Vitro and In Vivo Activities Chemistry – An Asian Journal 2013, 8, 400–409. LINK Kim, N.-J.; Li, F.-N.; Lee, J. H.; Park, S.-g.; Kim, K.; Lim, C.; Han, Y. T.; Yun, H.; Jung, J.-W.; Park, H.-g.; Kim, H.-D.; Woo, B. Y.; Shin, S. S.; Kim, S.-Y.; Choi, J. K.; Jeong, Y.-S.; Park, Y.; Park, Y.-H.; Kim, D.-D.; Choi, S.; Suh, Y.-G.
|
|||||||||
12. Stereoselective Synthesis of 7-epi-Incarvilline Organic Letters 2013, 15, 531–533. LINK Seo, H.†; Yun, H.†; Lee, S.; Jang, J.; Han, Y. T.; Kim, D.-D.; Lee, J.; Suh, Y.-G.
|
|||||||||
11. Design, Synthesis, and Biological Evaluation of Novel Deguelin-Based Heat Shock Protein 90 (HSP90) Inhibitors Targeting Proliferation and Angiogenesis Journal of Medicinal Chemistry 2012, 55, 10863–10884. LINK Chang, D.-J.; An, H.; Kim, K.-s.; Kim, H. H.; Jung, J.; Lee, J. M.; Kim, N.-J.; Han, Y. T.; Yun, H.; Lee, S.; Lee, G.; Lee, S.; Lee, J. S.; Cha, J.-H.; Park, J.-H.; Park, J. W.; Lee, S.-C.; Kim, S. G.; Kim, J. H.; Lee, H.-Y.; Kim, K.-W.; Suh, Y.-G.
|
|||||||||
10. Ligand-Based Design, Synthesis, and Biological Evaluation of 2-Aminopyrimidines, a Novel Series of Receptor for Advanced Glycation End Products (RAGE) Inhibitors Journal of Medicinal Chemistry 2012, 55, 9120–9135. LINK Han, Y. T.; Choi, G.-I.; Son, D.; Kim, N.-J.; Yun, H.; Lee, S.; Chang, D. J.; Hong, H.-S.; Kim, H.; Ha, H.-J.; Kim, Y.-H.; Park, H.-J.; Lee, J.; Suh, Y.-G.
|
|||||||||
9. Achiral auxiliary-assisted chiral transfer via microwave-accelerated aza-Claisen rearrangement: a short synthesis of (+)-1-hydroxyquinolizidinone Tetrahedron Letters 2012, 53, 4813–4815. LINK Sim, J.; Yun, H.; Jung, J.-W.; Lee, S.; Kim, N.-J.; Suh, Y.-G.
|
|||||||||
8. Asymmetric Syntheses of 1-Deoxy-6,8a-di-epi-castanospermine and 1-Deoxy-6-epi-castanospermine Journal of Organic Chemistry 2012, 77, 5389–5393. LINK Yun, H.; Kim, J.; Sim, J.; Lee, S.; Han, Y. T.; Chang, D.-J.; Kim, D.-D.; Suh, Y.-G.
|
|||||||||
7. A stereo-controlled access to functionalized macrolactams via an aza-Claisen rearrangement Organic & Biomolecular Chemistry 2012, 10, 561–568. LINK Suh, Y.-G.; Lee, Y.-S.; Kim, S.-H.; Jung, J.-K.; Yun, H.; Jang, J.; Kim, N.-J.; Jung, J.-W.
|
|||||||||
6. Expedient Synthesis of Chiral Homoallylamines via N,O-Acetal TMS Ethers and Its Application Organic Letters 2011, 13, 5920–5923. LINK Suh, Y.-G.; Jang, J.; Yun, H.; Han, S. M.; Shin, D.; Jung, J.-K.; Jung, J.-W.
|
|||||||||
5. A Versatile Synthetic Approach to Grandisol Monoterpene Pheromone Archives of Pharmacal Research 2011, 34, 1437–1442. LINK Han, Y. T.; Kim, N.-J.; Jung, J.-W.; Yun, H.; Lee, S.; Suh, Y.-G.
|
|||||||||
4. Enantioselective Total Synthesis of a Natural Iridoid Organic Letters 2011, 13, 3344–3347. LINK Lee, S.; Paek, S.-M.; Yun, H.; Kim, N.-J.; Suh, Y.-G.
|
|||||||||
3. Concise and Enantioselective Total Synthesis of 15-Deoxy-Δ12,14-Prostaglandin J2 Journal of Organic Chemistry 2010, 75, 7458–7460. LINK Kim, N.-J.; Moon, H.; Park, T.; Yun, H.; Jung, J.-W.; Chang, D.-J.; Kim, D.-D.; Suh, Y.-G.
|
|||||||||
2. First total syntheses of (-)-macrosphelides J and K and elucidation of their absolute configuration Chemical Communications 2009, 2463–2465. (Front Cover) LINK Yun, H.; Paek, S.-M.; Jung, J.-W.; Kim, N.-J.; Kim, S.-H.; Suh, Y.-G.
|
|||||||||
1. Concise Syntheses of (+)-Macrosphelides A and B: Studies on the Macro-Ring Closure Strategy Journal of Organic Chemistry 2009, 74, 554–561. LINK Paek, S.-M.; Yun, H.; Kim, N.-J.; Jung, J.-W.; Chang, D.-J.; Lee, S.; Yoo, J.; Park, H.-J.; Suh, Y.-G.
|
The Yun Group



































































